灾难自救与家庭应急:生存必备技能
灾难救援训练应包括基础的求生技能和急救知识。 #生活技巧# #紧急应对技巧# #灾难救援训练#
01灾难自救与求救技巧
在灾难中,被困废墟是常见的情境。那么,如何在这种困境中自救与求救呢?以下是一些实用的技巧和建议。
▣ 保持冷静与生命体征保护
首先,尽量保持冷静,避免恐慌,因为恐慌只会加速体力的消耗。其次,如果可能,尽快找到可以支撑的地方,避免再次倒塌的建筑碎片伤害到你。同时,利用一切可用的物品,如石块、木板等,来保护自己的头部和重要部位。此外,不断敲击周围物体,发出求救信号,引起救援人员的注意。同时,如果有手机信号,可以尝试拨打求救电话或发送求救信息。在等待救援的过程中,尽可能地保持体力,耐心等待。
如果不幸被废墟所埋压,首要任务是保持冷静,树立求生的信心,并确保自己的体力得到保存。同时,要着重保护头部和呼吸系统,以等待救援人员的到来。
在等待过程中,应避免盲目地大声呼救,而是要留意外界的动静。你可以尝试用砖头、石块或其他硬物敲打墙壁、铁管等,这样可以更有效地向外界传递你的位置和求救信息。
尽可能地活动你的手脚,尝试挪开压在头部、胸部和腹部的杂物。同时,清理脸上的灰土,以确保呼吸畅通,这对你的生存至关重要。

▣ 信号传递与空间利用
尽可能地扩大活动空间,避开不结实的倒塌物。利用随手可得的砖块、木棍等物品,支撑断壁残垣,开辟出逃生通道。尽量朝有光线、通风的地方移动,但在此过程中,务必保持警惕,防范余震的发生。
▣ 资源管理和自我医疗
用口罩、打湿的毛巾或衣物等物品遮住口鼻,以防止吸入灰尘。一旦闻到煤气或毒气,务必用湿衣物等紧紧捂住口鼻,确保呼吸安全。
若不慎受伤,应尽量采取指压、填塞等方法进行止血,并自我包扎。同时,尽可能地收集水(甚至是尿液)和食物,以保持能量摄入,耐心等待救援人员的到来。
在寒冷天气中,务必做好防风防寒措施,同时要注意室内空气流通,切勿使用明火以防一氧化碳中毒等意外。
若不幸被困废墟之中,长时间无法获救时,务必想方设法维持生命。在防震应急包中的水和食品要合理分配,尽量寻找其他食品和饮用水源,必要时,自身的尿液也可作为解渴之用。

在低温环境中,保护自己至关重要。以下是一些关键建议:
做好防风防寒措施,确保身体不受寒冷侵袭。
关注室内空气流通,避免因长时间封闭环境导致身体不适。
切勿使用明火,以防一氧化碳中毒等意外情况发生。

02低温环境防护
▣ 防风防寒与亲友救助
在低温环境下,应前往公园、公共绿地等应急避难场所。若身处野外,可挖掘雪冢或利用树洞等构建临时避风处。
若发现有人出现四肢乏力、头晕、神志不清等冻僵症状,应迅速将其转移至温暖房间,并脱去其潮湿的衣物和鞋袜。
▣ 饮酒与保暖误区
在低温环境中应避免饮酒,因为酒精会加速热量的丧失。同时,醉酒状态会降低人的认知和自救能力,增加危险性。
准备家庭应急包
家庭应急包是每个家庭都应准备的一种自救互救工具,包含必要的应急物品。在面临地震等灾害时,它能提供照明、生活必需品以及急救用品,帮助受灾人员积极自救,为等待救援争取宝贵时间,同时保障灾后初期的基本生活。因此,家庭应急包的准备至关重要,它必须满足实用性、易操作性、便携性和易储存维护性等原则。

▣ 必备物资与维护建议
在面临地震等灾害时,家庭应急包显得尤为重要。它通常包含四大类用品:应急饮食类、通信照明类、救护防护类以及防灾生活类。为了确保应急包的实用性,我们应根据实际需要来准备这些物资。
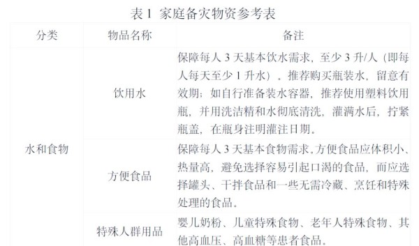
应急饮食类物品包括水(建议选择瓶装矿泉水或自灌装饮用水)和能量高、重量轻、易存放的食品,例如压缩干粮、罐头和巧克力等。
通信照明类物品则涵盖收音机、应急哨、手电筒、蜡烛火柴以及应急灯等,这些物品在黑暗或通信中断时尤为有用。
救护防护类物品至关重要,包括安全帽、防火毯、灭火器、救援逃生绳、防滑手套、防尘面罩、安全锤、折叠铲、多功能刀、多功能钳以及应急医疗包等。特别提醒,应急医疗包内应备有纱布绷带、剪刀、别针、无纺布胶带、创可贴、碘伏消毒液、消炎药、医用酒精棉片以及清洁湿巾等急救必需品。
此外,防灾生活类物品也不可忽视,包括帐篷、应急睡袋、保温应急毯、雨衣、折叠水桶、压缩毛巾和医用口罩等,它们能在灾后初期为家庭成员提供基本的生活保障。
▣ 灵活配置和使用建议
为了确保家庭应急包在关键时刻能够发挥其应有的作用,我们需要注意做好日常的维护工作。这包括将罐头食品存放在干燥、阴凉的地方,以确保其品质;同时,将食品储藏在密封的袋或罐内,以防止受潮或变质。此外,还要定期检查应急包的保质期,及时更新过期物品,确保所有物资都处于良好状态。最后,选择轻便且易于搬运的塑料箱、背包或露营包作为应急箱,以便在需要时能够迅速携带。
根据个人所处的环境和实际情况,我们需要灵活地装配家庭应急箱。在住所,为了确保安全与舒适,应尽量准备全面的物资;而在工作地,由于空间有限,重点应放在食物和水的储备上,同时保持轻便与小巧;对于私家车,除了食物和水,还应携带医疗急救箱、手电筒以及多功能安全锤等,以应对可能出现的紧急情况。
举报/反馈
网址:灾难自救与家庭应急:生存必备技能 https://c.klqsh.com/news/view/273536
相关内容
家庭急救常识与应急处理技巧.docx家庭急救指南:意外处理与必备急救技能
火灾应急指南:冷静应对与生存策略
末日生存指南:必备技能与避难所打造全攻略
家庭急救小常识:应对突发状况的必备技能
家庭防震必备指南:从准备到自救的全方位策略
普及防灾减震知识 提高应急自救能力
家庭急救小常识 必备的家庭急救宝典
家庭应急储备物资应常备哪些药品 如何保存
防灾减灾|这些应急避难知识,你必须知道!

