研判2024!中国电竞行业发展现状及趋势分析:电竞用户规模增长,企业出海布局加快 [图]
关注行业竞争格局,选择有竞争优势的企业 #生活技巧# #理财规划技巧# #股票分析#
内容概况:随着线下赛事的增多,关注热度的增强,带动我国电竞产业实际收入增长。2023年,中国电子竞技产业实际收入为263.5亿元,同比下降1.31%。在收入构成中,电子竞技内容直播收入占比最高,达到80.87%,赛事收入、俱乐部收入、其他收入占比分别为8.59%、 6.42%、4.12%。
关键词:电竞、网络游戏、手游、发展趋势
一、概述
电竞,即电子竞技,是电子游戏比赛达到“竞技”层面的体育项目。电子竞技就是利用电子设备作为运动器械进行的、人与人之间的智力和体力结合的比拼。通过电子竞技,可以锻炼和提高参与者的思维能力、反应能力、四肢协调能力和意志力,培养团队精神,并且职业电竞对体力也有较高要求。
电竞有多种分类方式,根据竞技特点,可以分为虚拟化类和虚构化类,虚拟化类的代表游戏有实况足球、电子卡丁车等,虚构化类的代表游戏有反恐精英、英雄联盟等。按竞技形势,可以分为对战类和休闲类,对战类的代表游戏有王者荣耀、拳皇等,休闲类的代表游戏有极品飞车、俄罗斯方块等。
我国电竞行业大致经历了探索期、发展期、增长期和爆发期四个阶段。1998年,国内出现了一些非官方形式的赛事,但规模有限。2003年,国家体育总局就已批准电子竞技成为我国正式开展的第99个体育项目。但在2004年,广电总局又发布《禁止播出电脑网络游戏类节目通知》,对电竞行业造成重创。随后几年,我国电竞行业一直发展缓慢。直到2008年,国家体育总局重新将电子竞技定义为国家的第78个体育项目,电竞重回大众视野。2009年,国家体育总局信息中心还成立了电子竞技项目部,推动我国电竞行业发展。2013年,国家体育总局正式设立中国电子竞技国家队。电竞行业进入增长期,国家对电竞行业的直到和监督力度明显提升。得益于智能手机的普及和多样化电子竞技设备的研发推广,我国电竞行业也逐步迈入爆发期。
二、政策分析
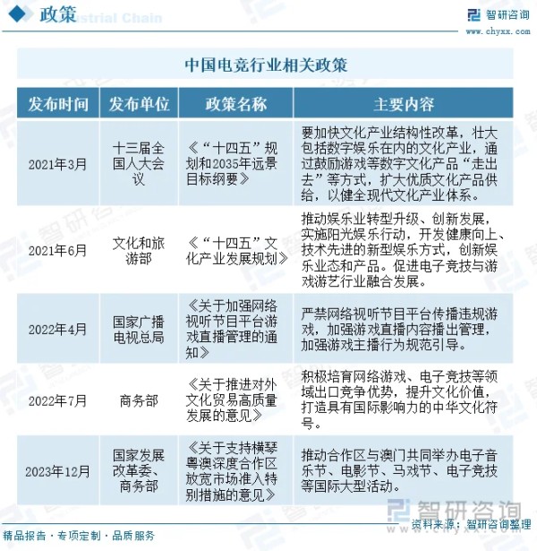
互联网时代的到来,不仅影响着人们的生活方式,还改变了人们的娱乐方式。网络游戏逐渐渗透进人们的日常生活,催生了电子竞技的到来和发展。电子竞技尤其在年轻人群体中掀起一股浪潮,对青少年产生较大的影响。国家也越来越重视电竞行业的发展,出台政策引导和规范电竞行业。2022年4月,国家广播电视总局发布《关于加强网络视听节目平台游戏直播管理的通知》,提出严禁网络视听节目平台传播违规游戏,加强游戏直播内容播出管理,加强游戏主播行为规范引导。
另外,电竞行业也隐藏着巨大的经济价值和文化价值。电子竞技的兴起为年轻人提供了一个新的娱乐方式,丰富了人们的文化生活。电子竞技项目通常伴随着一系列的游戏文化和游戏社区,这些文化现象和社区活动促进了用户之间的交流和共享,推动了社会文化的传承和融合。因此,国家政策的积极引导电竞行业正向发展。2022年7月,商务部发布《关于推进对外文化贸易高质量发展的意见》,提出积极培育网络游戏、电子竞技等领域出口竞争优势,提升文化价值,打造具有国际影响力的中华文化符号。
三、发展现状
在智能手机以及移动游戏设备普及的基础上,2020年疫情爆发使得居民居家时间增多,许多人将电子竞技游戏作为日常消遣的选择。2020年,我国电竞用户规模出现显著提升,增至487.86百万,同比增幅接近10%。近三年的电竞用户规模增长明显放缓,2023年,我国电子竞技用户规模为488.04百万,同比增长0.1%,增长的幅度并不显著。不过伴随电竞游戏新产品、新品类的出现,以及杭州亚运会电竞赛事的成功举办,电竞行业吸引了更多社会公众的关注,因此预计电竞用户规模还将继续增长。
随着线下赛事的增多,关注热度的增强,带动我国电竞产业实际收入增长。2018年至2021年,电竞产业实际收入逐年递增。2018年收入仅87.71亿元,2021年增至278.63亿元。但由于近两年电竞内容的直播收入下降,导致我国电竞产业实际收入呈现出下滑趋势。2023年,中国电子竞技产业实际收入为263.5亿元,同比下降1.31%。在收入构成中,电子竞技内容直播收入占比最高,达到80.87%,赛事收入、俱乐部收入、其他收入占比分别为8.59%、 6.42%、4.12%。
从电竞游戏产品来看,射击类游戏市场份额最大,相对更受用户喜欢。2023年设计类游戏的市场份额占比为28%;多人在线战术竞技类次之,占比15.9%;体育竞技类游戏占比12.2%。射击类游戏操作简单,且体验感较强,吸引大批玩家。按平台区分,移动游戏占据最大的市场份额,占比为58.5%;其次是客户端游戏,占比为29.3%;同时具有移动和客户端两种版本的电竞游戏占比8.5%;网页游戏占比3.7%。我国的网络基础设施和智能手机普及率迅速增长,使得更多人能够享受到高质量的移动游戏体验。并且,与其他游戏方式相比,移动游戏相对便捷好操作,能随时随地的进入游戏。
四、进出口情况
电子竞技已经成为了国际间交流合作的重要平台,各国选手和战队之间的比拼激发了国家间的竞争活力。同时,电子竞技的全球化发展也加强了各国之间的文化交流和了解,有助于提升国家的国际形象和国际竞争力。2022年7月,商务部发布《关于推进对外文化贸易高质量发展的意见》,支持电竞出海。2023年,国内的电竞产业积极拓展海外市场,特别是在东南亚等地区的赛事影响力逐年扩大。部分赛事在印尼、菲律宾等国家已成为当地最受欢迎的电竞赛事之一,头部赛事的单场观赛人数峰值甚至超过506万人。其中包括腾讯的“Arena of Valor International Championship2023”、网易的“KNIVES OUT PRO LEAGUE”、沐瞳的“M5 World Championship”以及心动网络的“2023《香肠派对》海外交流赛”等影响力较大的出海电竞赛事。
相关报告:智研咨询发布的《中国电子竞技行业市场运营格局及未来前景分析报告》
五、重点企业分析
电竞市场广阔的发展前景吸引许多企业入驻,市场竞争逐渐升温。行业内的头部企业都凭借其大热游戏IP占据行业市场份额。三七互娱业务涵盖游戏和素质教育,其自研品牌是三七游戏,发行品牌包括37网游、37手游、37GAMES。腾讯游戏成立于2003年,是全球领先的游戏研发和运营商,近年来积极推动电竞产业的发展。腾讯游戏的自研产品包括QQ飞车、王者荣耀、和平精英等,发行产品包括英雄联盟、穿越火线、金铲铲之战等。网易在2001年成立在线游戏事业部,开始拓展游戏和电竞业务。网易的自研产品包括阴阳师、荒野行动、第五人格等,发行产品包括我的世界、光遇等。
从企业的营收规模来看,腾讯的游戏业务较强,其营收规模明显高于三七互娱和网易。2023年,腾讯的游戏业务营业收入为1799亿元,三七互娱和网易分别为165.47亿元、816亿元。从企业营收增势来看,网易的游戏业务营收增势较为明显。2023年,网易的游戏业务营业收入同比增长9.4%,同期三七互娱和腾讯的游戏业务分别同比增长0.8%、5.4%。2024年,三七互娱的游戏业务营收增势有所增强,一季度营业收入47.5亿元,较2023年同期增长26.17%。
六、行业面临的挑战及市场发展趋势
1、用户规模继续增长,市场规模持续扩大
随着科技的不断进步,尤其是移动互联网和智能终端的普及,电竞的门槛进一步降低,使得更多人群能够轻松接触并参与到电竞活动中来。同时,电竞作为新兴娱乐方式,其独特的魅力和竞技性吸引了大量年轻用户的青睐,他们不仅是电竞内容的消费者,更是电竞文化传播的推动者。因此,电竞用户规模得以持续增长。同时,随着电竞产业链的逐步完善和电竞市场的不断成熟,电竞产业的商业价值日益凸显。赛事举办、战队运营、内容制作、广告赞助等多个环节共同构成了电竞产业的庞大体系,为市场带来了巨大的经济效益,推动市场规模的持续扩大。
2、国内外电竞企业合作加强,国际化进程加快
随着全球化的深入发展,电竞作为新兴的文化体育产业,其国际化属性愈发凸显。国内电竞企业纷纷寻求与海外企业的合作机会,通过技术、资金、人才等多方面的交流,共同推动电竞产业的发展。这种合作模式不仅有助于提升我国电竞产业的国际竞争力,还能促进电竞文化的国际传播和交流。同时,国内外电竞企业之间的合作也推动了电竞赛事的全球化布局,越来越多的国际电竞赛事在中国举办,吸引了全球电竞爱好者的关注。我国电竞产业繁荣发展,也为我国电竞企业走向世界提供了更多机遇。
以上数据及信息可参考智研咨询(www.chyxx.com)发布的《中国电子竞技行业市场运营格局及未来前景分析报告》。智研咨询是中国领先产业咨询机构,提供深度产业研究报告、商业计划书、可行性研究报告及定制服务等一站式产业咨询服务。您可以关注【智研咨询】公众号,每天及时掌握更多行业动态。
网址:研判2024!中国电竞行业发展现状及趋势分析:电竞用户规模增长,企业出海布局加快 [图] https://c.klqsh.com/news/view/301375
相关内容
2025中国电竞游戏行业全景调研及市场规模、未来趋势分析2024年中国动画行业发展现状、竞争格局及未来发展趋势与前景分析
2026年电竞行业全景图谱分析(附市场现状、产业链、竞争格局和发展趋势等)
2025年中国个人护理小家电行业发展现状、竞争格局及趋势预测
2024年动漫周边行业发展现状分析 动漫周边行业市场规模及未来趋势分析
2024年中国聊天交友软件行业发展现状、竞争格局及未来发展趋势分析
2023年中国家电维修行业现状及趋势(附市场规模、产业链及重点企业)「图」
电竞游戏市场现状及发展趋势分析2023
2024年中国家政服务行业发展现状:相关政策、产业链、市场规模、从业人员、重点企业及发展趋势
2024年中国游戏娱乐产品行业发展现状及趋势分析,游戏产业的不断扩大将带动行业快速发展「图」

