在我们身边,有这样一群特殊的朋友:他们或许曾被抑郁症、精神分裂症等疾病困扰,康复路上不仅要对抗病痛,还要面对社会的误解与隔离。他们渴望融入社区,却常常因缺乏渠道、信心不足而止步;他们期待被接纳,却难寻一个安全友好的互动空间。 而社区,本应是每个人温暖的港湾,更是精神康复群体重归社会的关键舞台。成都市锦江区街道复元驿站服务项目,正以社区营造为视角,用 “渠道 - 能力 - 场景” 的行动逻辑,为这群朋友搭建起通往社会的桥梁,让每一颗渴望连接的心都能找到归属。今天【学术文章展播】专栏继续专题刊发爱有戏第十届学术年会的成果,今天展播左萌萌,吴光琴,申权,所撰写的《社区营造视角下精神康复群体社会化参与的路径和实践——以锦江区街道复元驿站服务项目为例》。
摘 要
本文从社区营造的视角出发,重点探讨了社区营造促进精神康复群体社会化参与的路径。以锦江区街道复元驿站服务项目为案例,社会工作者基于参与式行动研究,以"渠道-能力-场景"的行动逻辑,从社区营造视角,运用同伴支持、音乐疗愈、园艺疗愈、职业疗愈与志愿服务等促进该群体进行社会化参与的多元路径,创造精神康复群体与社会接触的渠道;运用增权赋能与互助合作的实践策略,提升精神康复群体的社会融入能力;以街道复元驿站为平台,整合社区花园、慈善超市、手工坊及民意茶铺等空间与活动载体,营造接纳精神康复群体的安全友好的互动场景。社会工作者以组织化逐步推动精神康复群体的社会化参与,恢复精神康复群体的社会化功能,满足精神康复群体融入社会的需要。研究得出社区营造对精神康复群体社会化参与具有积极作用的结论,并提出实践建议,以期为提升精神康复群体的社会化参与程度提供理论与实践参考。
关键词
社区营造 精神康复 社会化参与
引 言
当前,精神康复群体面临的挑战与需求日益显著,这一部分群体主要包括各种精神障碍的康复者,例如抑郁症、双相情感障碍、精神分裂症等。这些人群需要面对的不仅是疾病本身的挑战,还包括社会的误解、隔离以及与之相关的功能性障碍。
首先,精神康复群体在社会支持网络方面相对脆弱。由于社会歧视和对精神健康问题的误解,他们往往难以获取必要的社会资源和支持。这不仅影响了他们的日常生活质量,也对其社会功能恢复产生了负面影响。因此,精神康复群体迫切需要一个包容、支持性的社区环境,以促进他们的社会化参与和社交活动。
其次,精神康复者的康复需求具有多样性与个性化特点。不同的个体可能面临不同的挑战,包括药物管理、日常生活技能训练、职业培训、心理治疗等。此外,家庭支持的稳定性也是影响康复效果的关键因素。家庭成员的支持、理解与陪伴是精神康复者恢复过程中不可或缺的部分。
第三,精神康复群体在社会参与方面存在明显障碍。社区普遍缺乏支持精神康复者的资源和设施,如康复中心、职业培训机构等。这种资源的缺乏限制了他们社会参与的机会,从而影响了其社交能力和社会支持的获得。
此外,精神康复群体在心理健康方面的需求不容忽视。面对长期的疾病压力,他们中的许多人可能会经历焦虑、抑郁等心理问题。因此,提供心理健康支持和咨询是帮助他们应对挑战、提升整体福祉的重要方面。
综上所述,精神康复群体面临的主要挑战包括社会支持的不足、康复需求的个性化以及社会参与的限制。为了改善这些情况,社区营造的视角为我们提供了一种有效的方法论,通过社区资源的动员和整合,以及社区成员的参与和支持,可以为精神康复群体创造一个支持性的环境,促进他们的社会化参与,满足其多样化的康复需求,进而提升他们的生活质量和社会融入能力。
概念界定
社区营造:指由居民参与的,通过对社区空间和生活共同体的再造与重塑,实现社区复兴的社会治理实践。社区营造是一种以提升社区整体福祉为目的的活动,它强调的是社区成员的参与与合作,以及对社区内各项资源的合理利用和提升。
精神康复:精神康复是指精神疾病患者出院后有能力融入社会。社会化参与:社会化参与是指个体或群体通过各种形式和渠道参与社会活动,以实现其社会功能的恢复和提升。对于精神康复群体而言,社会化参与不仅有助于他们社会功能的恢复,而且对于减少他们的心理压力、提高生活质量和社会融入能力具有重要意义。通过社会化参与,精神康复群体可以更好地与社会保持连接,从而减少因隔离和社会孤立带来的二次心理伤害。
研究背景与意义
政策支持
根据民政部、财政部、国家卫生健康委、中国残联联合发布的《关于开展“精康融合行动”的通知》,阐明了精神障碍社区康复服务的定义,是以促进精神障碍患者回归和融入社会为目标,以改善和提高患者生活自理能力、社会适应与参与能力和就业能力为重点,综合运用精神医学、康复治疗、社会心理、社会工作、社区支持、志愿服务等专业技术和方法,开展全生命周期关怀帮助、健康教育、功能训练、社会支持,以提高患者健康水平的专业社会服务。
群体需要
在当前社会背景下,精神健康问题已经成为不可忽视的公共卫生问题之一。精神康复群体,作为精神健康问题的直接受影响者,他们的康复情况和社会融入能力直接关系到社会整体的健康发展和稳定。因此,探讨精神康复群体社会化参与的重要性及其对社会整体的影响,不仅是对这一特殊群体的重视,也是对整个社会健康水平提升的重要贡献。
实践价值
从社区营造的视角来看,精神康复群体社会化参与的路径和实践尤为重要。社区不仅是精神康复群体日常生活的重要场所,也是他们社会化参与的主要空间。因此,如何优化社区环境,提供适宜的社会支持网络,创造包容和理解的社区文化,都是促进精神康复群体社会化参与的关键因素。
在实践中,社区可以通过建立健全的支持体系,如提供心理咨询、职业培训、社交活动等,来促进精神康复群体的社会化参与。此外,加强社区居民对精神健康问题的认识,减少对这一群体的偏见和歧视,也是创建支持性社区环境的重要措施。通过上述实践,可以有效地提高精神康复群体的社会融入能力,进而提升他们的生活质量,同时也为社会整体的健康发展作出贡献。
目前上海、武汉均有以社区营造方法介入精神康复群体社会融入服务的实践案例,均已取得良好效果,但该领域的实践探索仍较少。探讨精神康复群体社会化参与的重要性及其对社会整体的影响,不仅是对这一特殊群体的权益保障,也是对社会整体福祉的提升。因此,从社区营造的视角出发,不断探索和完善精神康复群体社会化参与的路径和实践,对于实现全社会范围内的精神健康以及更高质量的社会治理具有重要的现实意义和深远的长远影响。
研究方法与研究框架
本研究主要采用行动研究的方法,基于问题发现与界定、寻找解决问题介入策略、检验结果、反思总结四步骤,具体开展文献研究法、调查研究法、观察法、访谈法、问卷调查法、关键词图景等具体研究方法。

▲点击可查看清晰大图
问题发现与界定
社区居民层面
社区居民对精神康复群体存在一定的误解和偏见;不少社区居民对精神疾病存在恐惧心理,认为精神康复者具有危险性,从而在日常交往中对他们产生排斥。
精神康复群体自身层面
精神康复群体自身缺乏自信和应对社会交往的能力;许多精神康复者因疾病导致自我认知偏差,对自身能力缺乏信心,在面对社会压力时,容易出现退缩、逃避的行为。
社区层面
社区缺乏有效的支持机制和资源;社区内针对精神康复群体的专业康复机构数量不足,无法满足精神康复者的需求;社区宣传工作具有局限性,精神康复者难以获取到参社区融入活动的相关信息,包括就业指导、技能培训与招聘等。
社区营造视角下的实践介入
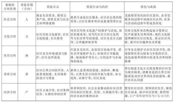
社区营造的内容包含社区设计和社区行动两个方面。社区设计是社区营造的构想层面,以整合“人、文、地、景、产”五大社区发展要素为提案方式,强调居民(村民)的参与设计,具体在不同的社区空间因地制宜组合不同、偏向各异。社区行动是社区营造的实施层面,是对社区设计的实践,也必须是以居民(村民)为主体的实践,注重居民(村民)参与的过程和过程中的自我赋权、价值提升以及由居民(村民)互动建构起的社区性。不论是社区整体营造规划设计,还是实践设计的具体行动,都是通过空间再造实现社会关系的再造,是空间与人互动的过程。

图 2 空间类型与社区营造内容
实践过程中,社会工作者以"渠道-能力-场景"的行动逻辑,运用同伴支持、音乐疗愈、园艺疗愈、职业疗愈、志愿服务与社会融合活动等有利于该群体进行社会化参与的多元路径,创造精神康复群体与社会接触的渠道;运用增权赋能与互助合作的实践策略,提升精神康复群体的社会融入能力;以街道复元驿站为平台,整合社区花园、慈善超市、手工坊及民意茶铺等空间与活动载体,营造接纳精神康复群体的安全友好的互动场景。在行动过程中,精神康复群体和社区居民在持续不断的营造行动中凝聚,建立起邻里亲密关系并逐渐形成社区信任,使得社区共同体得以再造。社区营造是通过营造“我们”的空间,重新凝聚真正的“我们”,并携手致力于美好家园的共同建设。
精神康复群体和社区居民在社区议题的实践中从不认识到认识,精神康复群体持续融入社会,在不断推进社区议题的具体实践中,美好生活便有了可持续发展的可能。
同伴支持小组
复元驿站的同伴支持小组,活动旨在从活动中挑选出能力较为突出的康复者,他们在接收新事物时往往理解能力比其他康复者更强、学习能力更快,能够在活动当中迅速的充当起其他康复者的“小老师”,社工在日常活动中通过观察和比较,逐渐将这部分康复者培养成康复者群体中的“同伴专家”,“同伴专家”能够在活动中帮助、指导其他康复者,形成团结协作、互帮互助的友好氛围。
在复元驿站的同伴支持小组当中,社工设计了智能手机课堂、智能出行课堂、智慧购物课堂、社交技能训练、手工技能训练及社会融合活动等不同类型的小组活动。在智能手机课堂、智能出行课堂与智慧购物课堂的小组活动中,年长的康复者会比年轻的康复者接受知识的速度更慢,学历低的康复者会比学历高的康复者接受知识的速度更快,那其中学历高并且较为年轻的康复对象在课堂表现上则明显更为优越。而在社交技能训练、手工技能训练和社会融合活动里,也同样会有极个别的康复者脱颖而出,每一个康复者都有自己喜欢和擅长的领域。
在大部分康复者面对社工的课堂讲解对象抓耳挠腮、不明所以的时候,就已经有极个别的康复者早早掌握了;在各类学习活动中,大部分康复者的学习水平较低且很难维持,需要不断的学习、重复直至形成惯性思维才能够真正掌握。在这个漫长学习历程里,社工在面对一双双好学的大眼睛时也时常分身乏术,这个时候,早早学会的康复者就发挥作用了,他们纷纷在活动中充当起“小老师”,协助社工一同指导帮助其他康复者。久而久之,社工就把这部分康复者培养成为“同伴专家”,这些“同伴专家”在帮助其他康复者的同时,不仅可以巩固学习到的知识和技能,同时也变得更加自信与好学。
目前,复元驿站有手工课堂“同伴专家”、音乐课堂“同伴专家”、智慧出行“同伴专家”、智慧购物“同伴专家”以及智能手机课堂“同伴专家”,他们常常一同制作精美的手工花束、手织围巾、毛线帽及冰箱贴等,自行组队在各大慈善集市售卖,很多时候,已经不需要社工陪同了,手工“同伴专家”组织手工制作,而后又有善于收集信息的智能手机课堂“同伴专家”收集活动信息,善于制定出行计划的智慧出行“同伴专家”则制定出行路线,康复者们分工合作、有条不紊的一同参与活动。
在同伴支持活动中,康复者们建立起紧密的联系,减少了生活中的孤独感,提高了他们的社交技能,为他们融入社会提供了重要的支持。当遇到困难时,同伴的鼓励和陪伴能帮助他们克服负面情绪。同时,通过与同伴交流,他们能学习到不同的应对方法,增强自我认知和应对能力,以一种更加轻松、舒适的方式融入社区和社会。
“音爱而声”融合合唱团
“音爱而声”融合合唱团利用音乐疗愈的方式,让精神康复者在音乐的世界里放松身心。合唱团邀请了专业音乐老师进行合唱排练指导,帮助合唱团成员更好地理解音乐、掌握演唱技巧。通过组织康复者与居民一同参与疗愈音乐课堂活动,合唱团成员们不仅能够缓解压力,还能增强自信。在排练过程中,成员们彼此交流、分享感受,逐渐建立起深厚的情感联系。
“音爱而声”融合合唱团从 2024 年 4 月的春和景明到 12 月的岁末寒冬,有条不紊地组织了 23 次音乐疗愈课堂。在这些课堂里,心灵与音符碰撞,共计深入学习了成都、再见、孤勇者、花好月圆夜、牧马城市、风吹麦浪、萱草花、一起、上春山、贝加尔湖畔、乌兰巴托的夜、光阴的故事、莫吉托合计 13 首或激昂或悠扬的歌曲,每一首都承载着成员们的努力与成长。
在活动初期,大部分的康复者成员们是害羞、内向的,但经过23次课堂的融合排练,康复者们在美妙的音乐中逐渐打开自我,他们每一个人,无论歌声是否动听,都敢大胆的拿着话筒唱起来,声音自信响亮,精神方面全然不同。排练多次后,音爱而声融合合唱团积极勇敢的走出社区,于 24 年 4 月 20 日在天府艺术公园开展了“音爱而声——听见我的声音”快闪活动,这是“是·爱你”为抑郁友好而行动艺术公益月主题活动——希望用音乐的力量,驱散心灵的阴霾,提高社会对认知障碍者、精康人群、抑郁症患者的关注和理解,为抑郁友好而行动!活动现场吸引了大量市民驻足观看,人数达 1000 余人。观众们被这种突如其来的表演形式所吸引,纷纷停下脚步,欣赏这场精彩的快闪活动。除了现场观众外,还有 1.6 万余人通过在线直播观看了这次快闪活动。他们通过弹幕和评论表达了对活动的喜爱和支持。24 年 5 月 19 日参加高新区肖家河社区“爱聚新北,共享未来”公益活动,他们希望合唱团的到来,能够用歌声传递给在地的精神障碍患者们力量与希望,用音乐展现精神障碍患者群体积极向上的精神风貌。
2024 年 5 月 20 日,520 谐音“我爱你”不仅用于情侣之间表达,也用来向家人、朋友表达感激和爱意,在这一天融合合唱团开展一场 520 快闪活动,倡导营造老年友好型社区。2024 年 8 月 28 日“音爱而声”融合合唱团在爱乐园开展了康复色彩节——在色彩和歌声里邂逅希望表演,合唱团成员带来《一起》《萱草花》和《上春山》三首歌曲,他们美妙的歌声向大家传递着正能量,为社区文化生活增添了一抹绚丽的色彩。他们不仅展现了社区居民的艺术才华,更为康复者提供了展示自我和融入社会的宝贵平台,增进了居民之间的交流与合作。将融合的歌声与积极的精神风貌传递到更广阔的天地。
志愿服务
志愿服务活动为精神康复者提供了与社会接触的平台。在志愿服务活动中,精神康复者扮演志愿者角色,为社区居民提供服务,他们在复元驿站接受服务的同时,也能够力所能及为社区居民与社区其他特殊群体提供服务,通过参与志愿服务,精神康复者能够增强自身的社会责任感和自信心;同时,社区居民也能更深入地了解精神康复群体,减少对精神康复群体的误解和偏见,营造出一个安全、友好与接纳的社区环境。
在某次慰问高龄独居老人的活动里,社工邀请了 3 位精神康复对象梅梅、陈阿姨、代阿姨来到复元驿站领取毛线,回家编织成围巾、围脖及帽子,制作好以后一起送到高龄重病的社区老人谷阿姨家中。
活动当日上午,梅梅、陈阿姨、代阿姨 3 位志愿者整装待发,带着花了两天用羊毛毛线编织的帽子、围脖、围巾;另外三名康复对象志愿者鹏鹏、瑶瑶、聂大哥和社工则带上做清洁卫生的毛巾、刷子、清洁剂、除油剂等来到高龄重病的谷阿姨家中,向老人家问候后,拿出编织的帽子、围巾、围脖给老人戴上,老人立即被这些康复对象志愿者温馨关怀的问候和保暖用品温暖了,感动地说:“谢谢你们,太舒服了,感谢大家,辛苦你们了!”,他们都不约而同的说:“老人家能够给您做点小事情,是我们应该的,您多保重,有什么需要就告诉我们哈。”接着康复志愿者们立即开始打扫卧室、厨房、卫生间;鹏鹏负责厨房台面和纱窗油腻清除;梅梅负责卫生间洗手台清洁、瑶瑶负责蹲便器清洁、社工和聂大哥负责卧室地面清洁。大家认真仔细地清洁每一个角落,近 1 天的打扫后,厨房、卫生间、卧室都变得的敞亮了;聂大哥很开心地说:“干净多了,谢谢大家”;老人家拥抱着瑶瑶说:“谢谢你们,辛苦了!”康复志愿者纷纷表示说:“不用谢,老人家有什么需求告诉我们就好,能帮助到您我们也感到非常开心。”
几名康复志愿者们在志愿服务中感受到社区中高龄重病老人生活的不容易,了解到原来社区里还有许许多多像这样的高龄老人需要被帮助,同时他们也为自己能够献出自己的一份力,让老人的居家环境变得整洁,在这个温暖的冬天并带给老人别样的温暖感到高兴。在志愿服务的服务过程中,康复者们不仅增强了和社区居民间的联系,也在用行动告诉社会,康复者在接受服务的过程中,也可以力所能及的反哺社区,用自己的一份爱心,去践行、去营造社区互助互爱的温馨氛围。
职业疗愈
职业疗愈通过专业的职业技能训练,让精神康复者学习新技能,让康复者在模拟的工作场景中锻炼沟通表达能力、动手能力、时间管理与任务分配能力,提升社会功能。当康复者完成工作任务、取得成果时,会获得自信与成就感,改变自我认知。同时,职业疗愈提供了与他人合作交流的机会,在团队协作、与客户互动过程中,改善人际交往能力,扩大社交圈子。此外,掌握职业技能后,康复者有机会获得就业岗位实现经济独立,减轻家庭与社会负担,提升生活质量与社会地位。
复元驿站在站点内设置了两处职业训练岗位,分别是民意茶铺与慈善超市,复元驿站为该职业技能训练活动取名“一日店长”职业技能训练活动,寓意希望参与训练的康复者们都能够通过训练,成长为能够独当一面的“店长”。
社工首先对复元驿站的康复者进行活动宣传与招募,对有意愿且初筛后符合活动参与条件的康复者进行岗前培训,紧接着进行为期一周的实习期,实习期过后表现合格的康复者则过渡到正式服务期。职业训练是为康复者们提供一个介于模拟训练与市场岗位之间的一个提升职业能力的岗位,复元驿站没有能力支付康复者们等同市场价的回报,康复者们目前的能力也无法适应市场岗位,于是,复元驿站结合代币治疗法设置了“积分超市”,康复者每参与一定时长的职业技能训练可以兑换一定数量的积分,积分则可以在积分超市按比例兑换生活物资,能够有效提升康复者参与的积极性。
在职业训练进行一段时间后,部分康复者委婉的拒绝了继续参与职业训练。复元驿站为参与训练的康复者设计的训练场次是一周 2 次,每次一个下午,一共是 4 个小时。对于常规意义上的就业时长来说可以说非常轻松,但这个频率还是淘汰了一部分康复者,这是因为精神疾病的特殊性,导致了部分康复者需要每天服用大量的精神药物,副作用导致了他们需要的睡眠时长远高于正常人,且在工作环境下更容易感受到压力和焦虑,从而引起疾病的复发。坚持下来的康复者表示自己在职业技能训练中,能够很有效的提升自己的能力,比如说沟通表达、时间管理、信息获取以及团队合作等方面,让自己变得越来越被人需要,是一件非常有成就感的事情。社工也在不断的调整训练计划,让这部分康复者,能够循环渐进的提升职业素养,早日成长为独当一面的“一日店长”。
园艺疗愈——五感疗愈花园
园艺疗愈活动能够为康复者提供与自然的连接,康复者们通过与社区居民、社工一同参与社区花园的设计、种植与维护,他们不仅能感受到生命的成长与变
化,也能够感受到自己是建设社区的一份子,这能够给康复者带来了成就感和满足感,以更加积极的态度参与社区生活。康复者们一起参与园艺疗愈活动,在参与过程中一同分享经验、交流参与心得,在参与过程中能够学会沟通与协作,增强团队意识,培养专注力和耐心,提升自我认知,这种社交互动帮助他们建立起良好的人际关系,有效的减少生活中的孤独感。
“五感疗愈花园”打造活动从初夏一直延续到深秋,参与的成员有康复者、高校志愿者、社区居民以及复元驿站社工。在确定要打造一个“五感疗愈花园”后,很快就在爱乐园将花园选址确定在一片种满麦冬的半阴半阳的地块,选址结束后整个花园建造小队兵分两路,高校志愿者测量尺寸进行建模,为后续花园设计奠定基础;社工则带领康复者和社区居民一起进行土地修整的环节,麦冬生命力非常顽强,在这块用建渣与泥土填制的土地上顽强生长,根系发达且枝叶茂盛,社工原以为可复制们会挖两锄头后很快会甩手放弃,但事实与社工想象的恰恰相反,一个下午,大家齐心协力的将土地上的麦冬纷纷处理干净,并将其中的建渣与石子清除,动作麻利且积极。
五感花园的规划会大家一起头脑风暴,发散思维,有的康复者想种茉莉、草莓,有的则想种栀子花、菊花,还有的康复者想种火龙果、芒果,最后高校指导老师决定,带领大家一起前往“春天花乐园”进行考察学习。春天花乐园是专业园艺设计师精心打造,其中有梦幻的植物迷宫、湖泊、石子路、风铃等元素,还有成百上千种花卉、乔木等,看得各位小伙伴眼花缭乱,纷纷拿出纸笔与相机记录下自己喜欢的植物,这次出行让大家更加深入的了解到花园的设计也有许多专业知识,植物如何搭配、养护,五感花园中的植物颜色、高矮错落等也有一定的讲究,经过此次考察学习,在下一次的花园规划会中,大家对花园的设计也逐渐清晰,几版方案过后,很快确定了最终的打造方案。
植物入场当天,大家兴奋不已,花园打造小队的成员们亲手将一株株植物埋入土坑,在蜿蜒的小路上撒入石子,忙活了一整天,花园的雏形就映入了大家的眼前,汗水与笑容一同挂上了面庞,虽然辛苦但大家都觉得十分自豪。花园打造完成后,社工带领大家一同制作花园小品,为花园点缀上灯光,并一同在花园中挂上写下的心愿。每一天大家轮流到花园中清理杂草、施肥与浇水,共同守护一起种下的美好。
在长达半年的时间里,社工联动高校,与精神康复群体、社区居民一同打造社区花园。提出议题时,精神康复者们接纳度很高,都对这个议题感到有很兴趣,兴致勃勃地提出要种些什么。社工和高校师生引导精神康复者们理解花园选址要考量的维度、如何规划花园、如何选取和搭配植物,精神康复者们主动提出要到实地观摩别人的花园、如何比价、如何开垦土地与养护植物。
社区花园这一议题,使得大家借由物理空间的改造而完成了身心的改变。

图 3 社区花园中多元主体的互动与变化
检验结果
在行动干预后,从"渠道-能力-场景"来看,精神康复群体有了更多跟社区、社会互动的机会,譬如合唱排练与演出、志愿服务、花园维护等,人际交往能力得到了提升,能够更好地与人交往,包括会主动跟人打招呼、面带笑容地与人交流,更好地参与到社区场景的建设与使用中。
观察对比:通过观察法发现,大部分的康复者在未参加康复活动前,社会交往能力偏差,性格内敛,害怕新环境与新事物,更愿意待在自己舒适圈;而参与活动后,他们能够打开自己,能够踏出尝试的脚步,甚至主动尝试新鲜事物,能够在其他伙伴的鼓励下,变得自信与开朗,不在沉浸在自己的世界里。
音乐疗愈活动开始前,康复者们明显焦虑不安,身体紧绷,眼神游离,对周围环境和活动参与度较低。随着活动的开展,康复者逐渐放松下来,主动参与到歌曲演唱中,脸上露出笑容,与其他成员之间的互动增多。多次音乐疗愈课堂后,他们更加自信、大方,与成员们的信任感、默契度与亲密度也大幅提升。
同伴支持小组活动前,康复者们彼此缺乏信任和交流,在活动中常常被动接受任务。随着活动的推进,小组内成员逐渐建立起良好的信任关系,相互协作完成任务。
志愿服务活动前,康复者们对社会活动的参与度较低,表现出不知所措的状态,害怕他人异样的眼光。参与活动后,康复者们积极主动地为社区居民提供服务,在活动过程中提高了自己的价值感与自信心,找到了自己在社区里新的角色。
职业疗愈活动前,康复者们对自己的职业发展感到迷茫,对自身能力缺乏信心。经过一段时间的职业疗愈,康复者们逐渐掌握了一定的职业技能和知识,虽然职业训练不能让他们一蹴而就的进入社会工作,但在能力上受到了外界的肯定,让他们不再迷茫,而是更努力的去提升自己。
园艺疗愈活动前,康复者们对自然环境和植物的认知度较低,缺乏与自然环境的互动。参与活动后,康复者们逐渐了解了自然环境和植物的特点,通过亲身体体验种植和养护植物,与自然环境建立起良好的互动关系。
访谈感知:社工通过访谈服务对象发现,虽然大部分的康复者不能明确表达出活动对于自己带来了多深刻的改变,但他们都一致认同自己在参与活动时是轻松愉快并充满期待的,在活动当中结识亲密的活动、共同进退的队友,都让他们的时候增添了许许多多的色彩。
在音乐疗愈活动中,一位参与音乐疗疗愈的康复者分享道:“以前觉得自己很孤单,也不敢跟别人交流。通过合唱排练,我感觉自己慢慢打开了心扉,能够和大家一起唱歌、聊天,这种感觉真的很好。”
同伴支持小组活动中,一位参与同伴支持小组的康复者表示:“在小组活动中,我感受到了大家的关心和支持。我们一起学习、一起进步,我觉得自己不再孤单。通过小组活动,我也提高了自己的能力和信心。”志愿服务活动中,一位参与志愿服务活动的康复者说:“通过志愿服务活动,我感受到了自己的价值。我能够为社区居民做一些力所能及的事情,也能够得到大家的认可和尊重,这种感觉让我变得更加自信和积极。”
职业疗愈活动中,一位参与职业疗愈活动的康复者表示:“通过职业疗疗愈活动,我找到了自己的方向。我能够学习到一些实用的职业技能和知识,也能够为自己的未来做好规划,我变得更加自信和积极。”
园艺疗愈活动中,一位参与园艺疗愈活动的康复者说:“通过园艺疗愈活动,我感受到了大自然的美好。我能够亲手种植和养护植物,也能够感受到植物的生命力和变化,让我变得更加放松和愉悦。”
小结与反思
小结
本研究基于社区营造视角,通过锦江区街道复元驿站服务项目的实践探索,为精神康复群体社会化参与提供了多元路径。同伴支持、音乐疗愈、园艺疗愈、职业疗愈与志愿服务等活动,有效创造了精神康复群体与社会接触的渠道,提升了他们的社会融入能力,营造出接纳精神康复群体的安全友好互动场景。
从实践效果来看,参与活动的精神康复群体在精神状态、社交能力、自我认知等方面均有显著改善,对社区的认同感和归属感增强。通过与未参与活动的精神康复群体对比,进一步凸显了社区营造对精神康复群体社会化参与的积极作用。
反思
在实践过程中发现,部分社区居民对精神康复群体的认识不足,导致在社区活动中存在一定程度的排斥现象,这反映出社区宣传教育工作的缺失,未能有效改变居民对精神康复群体的看法,精神康复群体自身的能力和素质有待提高,在面对社会压力和挑战时,仍需进一步加强培训和教育,在未来的工作中,要注重提升精神康复群体的整体能力,为他们提供更具针对性的培训和支持。
社区资源的整合和利用还不够充分;在资源配置方面,需要进一步优化,确保各类资源能够更好地服务于精神康复群体,如空间的建设和管理上,还需要进一步完善,以满足精神康复群体的需求。在未来要加强社区营造的系统性和综合性,充分调动社区居民、社会组织、专业机构等各方力量,共同参与精神康复群体社会化参与的建设;通过完善社区支持机制,加强社区宣传教育,提高居民对精神康复群体的认识和理解,为精神康复群体创造更加良好的社区环境。
结 语
每一颗心灵都值得被温柔以待,每一个生命都渴望被接纳认可。精神康复群体的社会化参与,不仅需要他们自身的努力,更需要社区的包容、社会的支持。如果你也想为这个群体献出一份力,不妨多一份理解与尊重,少一份偏见与疏离;如果你身边有这样的朋友,不妨鼓励他们参与社区活动,感受集体温暖。让我们携手同行,以社区为土壤,用关爱为养分,为精神康复群体铺就一条充满阳光的回归之路,让每个生命都能在社区中绽放精彩!返回搜狐,查看更多

