淘宝直播带货对消费者购买行为影响因素研究
淘宝直播:达人带货,实时购物体验 #生活知识# #购物技巧# #购物网站推荐#
刘聪慧 吴雅楠 霍睿云 江苏大学
基金项目:江苏大学2021年大学生实践创新训练计划项目,项目编号:202110299885X
摘要:随着互联网技术的发展,以及2020年突如其来的新冠肺炎疫情,直播带货迎来发展高峰。在此背景下,本文探究后疫情时代下,淘宝直播用户购买行为的影响因素。本文通过对互联网用户进行问卷调查,基于SOR理论构建结构方程模型对影响消费者购买行为的因素进行模拟和分析,结果表明消费者的购买行为受产品的品质、消费者的购买经验、感知价值等多种因素影响。
关键词:淘宝直播带货;消费者购买意愿;购买行为;结构方程模型
一、引言
随着互联网技术的升级,加之新冠肺炎疫情,使直播带货成为了新潮流。直播带货作为一种新的电商营销模式,具有互动性强、亲和力强和价格低的优势。直播带货从2016年的180亿市场,到2020年直播带货行业总收入1644亿人民币,可以看到直播带货的爆炸发展。
直播带货的迅速发展同时,也吸引了国家的重点关注,双十一头部主播薇娅、李佳琦接连翻车,体现了国家对引导淘宝直播带货健康发展的决心。中央多方面、多阶段、多部门对直播带货平台发展做了积极引导,到2021年,国家发展改革委员会、互联网信息办公室、国家市场监督管理总局等都已加入互联网管制大军中。国家不光执行了严密的网络监督管制措施,还出台了关于电商直播行业的相关扶持政策来加快发展直播经济,并鼓励企业合作建设直播基地,加强直播人才的培养和培训。一年比一年更密集的政策,越来越多的国家部门加入网络直播的发展监管中,足以看到国家对网络直播发展的重视,也足以看到电商经济的发展势头迅猛。
因此,本文以淘宝直播带货的影响因素为研究对象,通过SOR模型,构建消费者感知价值路径,研究后疫情时期网络直播带货对消费者购买行为的影响,具有理论意义和实践价值。
二、电商平台直播带货发展现状文献回顾
网络平台、直播带货是近些年的新颖营销模式,它具有高互动性、高娱乐性、强可视性的特点,而直播的本质其实是开放广播,它包括主播通过音频与视频、观众通过评论的模式进行互动交流。
随着互联网的发展,加之疫情期间出行不便等原因,网络直播带货购物模式受到广泛关注。周丽、范建华[1]探究了电商直播中的一些因素对消费者认同感、归属感的塑造,认为电商直播主要存在的三个因素是:内容、技术、主持人和转化效果的演出效果。李哲、张田田[2]研究了直播带货中的关键意见领袖对消费者的冲动性消费的影响,认为主播的人格特质、专业性以及互动活跃度,都可以显著提高Z世代消费者的冲动性购买行为。穆芸等人[3]则以太平鸟女装品牌直播为例,通过研究女装类产品的直播带货现状,探究直播对购买意愿的影响机制及消费感情的中介作用,并将直播带货中的要素划分为品牌认知度、网络主播吸引力、直播营销策略、多样化互动及福利政策、商品特性五个方面。周盈[4]等人通过研究农产品直播带货行业的现状,探索观众在直播模式下对农产品购买意愿的影响因素,并认为高质量的互动信息是影响购买意愿的关键。林钻辉[5]引入了心流体验概念,心流体验指的是消费者在进行互动过程中产生的一种专注、控制和愉悦的综合主观感受。林钻辉通过研究网络信息对心流体验的影响,间接研究了直播带货中产品信息对消费者购买行为的影响。闫秀霞[6]等人则将直播带货影响消费者购买行为的因素分成了四个:直播特性、主播知名度、直播的互动性以及个性化服务,并提出应该提高售后服务质量、物流服务质量与主播服务质量。
同时,也有学者对这种现象提出了问题与反思。章文宜和莫少群[7]分析了营造出购物氛围的社交镜像的直播间,认为它构建了一种狂欢的幻象,把观众的孤独隐藏起来。他们认为直播带货非常容易被消费主义的壳子包装起来,对消费者进行驯化。而学者刘志越[8]认为网络带货发展的动力主要有:互联网的广袤无垠使得直播带货成为无障碍、无所不能的消费场景;粉丝经济尚存在可挖掘的内容;不同阶级与年龄的人群需要关键意见领袖。韩新远[9]则研究了网络直播带货行业的模式,探索其治理与监管的方法。他认为当前直播带货的营销模式,既是对传统交易模式和市场秩序的激扰和挑战,又调动了个体积极性、增强了社会凝聚力。他提出,主播作为“中间人”,只不过是一个外来意志的工具,挡住了消费者的目光。黄宏斌、齐淑恬[10]研究了直播带货在疫情中对小米公司的企业绩效影响,认为直播带货能够短时间内在线上提供丰富的信息维度,帮助企业在疫情中恢复力量,甚至表现出超额收益;但同时,直播带货的营销效果也具有即时性、时滞性,并认为直播带货可能只能在突发公共事件中作为应急手段。
不论是对直播带货该行业本身的研究,还是对直播带货各种因素的作用机理与影响的研究,或是对直播带货行业的担忧与反思,直播带货行业在近几年都受到了各个行业的多方面关注。其中许多研究是将购买意愿与购买行为分离,直播带货是通过对消费者购买意愿产生心理影响,间接影响消费者的购买行为的实际行动。但我们可以发现,消费者的购买意愿本身并不总是与购买行为相一致的,因此本研究将消费者的价值感知与购买行为分离,研究直播带货中各种因素对二者的分别影响,从而研究直播带货对消费行为的影响。
三、直播带货对消费者购买行为影响因素研究设计
(一)基于SOR理论的直播带货对消费者购买意愿影响的理论模型构建
SOR模型又称刺激(Stimulus)—机体(Organism)—响应(Response)理论。SOR理论模型可被概括为:在外部环境刺激下,消费者感知价值发生变化,从而产生购买意愿及行为。刺激因素指的是不同的外部刺激因素对消费者的身体和心理影响不同,从而唤起了消费者的购买欲望。机体变量是指是人的感知价值,是刺激和反应中的中介,是个人内在状态的变化,包括生理、心理的感知和思考等行为。结果变量表现为消费者的最终反应心理或行为[11]。
由于疫情导致居家隔离,让线上购物风靡一时,网络直播包括物、景、人三个要素。物指的是直播间带的“货”,是直播带货的关键立足点。景是指直播间的场地设置、以及通过直播间营造的购物氛围。人是网络直播间最关键的要素,也是决定性要素。
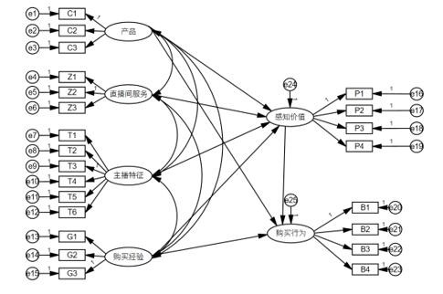
综上所述,本文在研究直播带货对消费者购买意愿影响的过程中考虑的主要刺激(S)影响因素包括:直播间的产品、服务、主播特征和购买经验四个方面;机体影响因素(O)为消费者感知价值;最后的结果变量(R)为消费者购买行为。得到的理论模型图如图1所示。

图1 直播带货对消费者购买意愿影响的理论模型图
(二)消费者购买行为影响因素研究假设
1.消费者感知价值的影响因素
周延风(2018)发表有关网红社交媒体和消费者感知价值的论文,他在论文中指出,网红媒体对消费者的感知价值具有一定影响作用[12]。于瑞晓(2013)提出消费者购物体验即直播间服务会通过顾客感知价值正向影响消费者购买意愿[13]。而直播间服务,特别是售后服务,会影响消费者感知风险,进而影响到消费者的感知价值。王澜(2021)在《网红直播带货情境中消费者满意度影响因素研究》中提出了主播特征影响消费者满意度的关键因素之一,即主播特征会影响消费者的认知[14]。孟艳华(2020)提出了主播的属性特征与消费者的感知价值相关[15]。葛缨(2021)在研究中采用访谈与眼动追踪的方法,定性与定量相结合分析不同性别大学生的服装购买经验和品牌视觉感知的特点与关联。分析表明女性与男性大学生有不同的感知与价值[16]。
基于上述研究结论,我们分别从产品因素、直播间服务、主播特征、消费者购买经验四个方面提出研究假设:
H1:直播间产品正向影响消费者感知价值
H2:直播间服务正向影响消费者感知价值
H3:主播特征正向影响消费者感知价值
H4:消费者购买经验正向影响消费者感知价值
2.消费者购买行为的影响因素
黄正正(2017)在研究中指出消费者购买经验在交互反馈和信用评分中对消费者购买意愿的正效应影响[17]。赵红欣(2016)的研究发现,在社区020平台中,产品质量显著正向影响消费者购买行为,即优质直播间产品更容易受到消费者的追捧[18]。王全胜(2009)提出消费者信任,即消费者感知价值正向影响消费者购买意愿[19]。李一桐(2017)在《C2B预售模式下消费者购买意愿形成机理研究》中利用LSP结构方程模型分析了消费者感知价值与购买意愿之间的关系,指出消费者感知价值正向影响消费者购买意愿[20]。
基于上述研究结论,我们分别从消费者购买经验、产品因素、消费者感知价值三个方面提出研究假设:
H5:消费者购买经验正向影响消费者购买行为
H6:直播间产品正向影响消费者购买行为
H7:消费者感知价值正向影响消费者购买行为
四、消费者购买行为影响因素的实证分析
(一)问卷设计与样本收集
调查问卷主要采用Likert5级量表形式,从产品,直播间服务,主播特征,购买经验,感知价值,购买行为六个方面进行问卷问题设计,并收集被调查者的个人基本信息,我们采用云调研的方式,通过问卷网平台发放、收集问卷,共收集到1180份问卷,经过质量检验剔除无效问卷后,可进行数据分析的样本量为1064份,问卷有效回收率达到90.17%,满足条件。
(二)样本基本情况分析
我们对收集到的问卷数据进行描述性统计分析,其中男性占比43.0%。女性占比57.0%;年龄在16岁以下、16-25岁、26-35岁、36-45岁、46-60岁、60岁以上的分别占比1.9%、34.1%、44.5%、15.5%、3.4%、0.6%;月收入情况在4001-6000元区间的人占比最多,为20.6%;学历水平为高中及以下、大专、本科、硕士、博士及以上的分别占比5.9%、21.8%、61.5%、8.7%、2.1%;对于平均一个月在淘宝直播间购买商品次数的问题,大约49.1%的人每月购买1-3次;且有41.8%的人不想选择直播购物的原因是不相信直播带货。
(三)信效度检验
为检验问卷数据的可靠性与有效性,我们首先借用SPSS软件进行了信度检验,如表1所示,结果显示,问卷各个维度的克隆巴赫系数均达到0.6以上,即问卷各个维度的内部一致性良好,且整体问卷的克隆巴赫系数达到0.936,说明问卷具有较高的可靠性;接着进行了效度检验,如表2所示,KMO值为0.966,巴特利特球形度检验呈现显著性,表明问卷有效性较高。
表1 信度检验
类别
Cronbach α系数
项数
信度评价
产品
0.626
3
较好
直播间服务
0.627
3
较好
主播特征
0.786
6
较好
购买经验
0.732
3
较好
感知
0.726
4
较好
购买行为
0.731
4
较好
整体问卷
0.936
23
较好
表2 KMO和巴特利特检验
KMO 取样适切性量数。
0.966
巴特利特球形度检验
近似卡方
10095.659
自由度
253
显著性
0.000
(四)带货对消费者购买意愿影响的理论模型品鉴
1.带货对消费者购买意愿影响的结构方程模型构建
基于SOR模型和前文提出的研究假设,我们利用AMOS软件构建了关于淘宝直播购物行为的结构方程模型,如图2所示:

图2 关于淘宝直播购物行为的结构方程模型
2.模型拟合评价
在AMOS统计分析软件中运行模型,得出如下表3所示的模型拟合指标数据,由表3可知,CFI>0.9,RMSEA<0.08,说明模型相似度以及模型差异度较好,由于本次调查样本量为1064份,样本量偏大,因此CMIN值受其影响偏大,但CMIN/DF的值为3.874,小于5,因此可作为参考值之一,模型拟合度较高。
表3 模型检验与拟合优度结果表
统计量
CMIN
DF
CMIN/DF
CFI
NFI
IFI
RMSEA
数值
840.597
217
3.874
0.937
0.917
0.937
0.052
3.验证假设
针对提出的研究假设,我们运用AMOS软件进行路径分析,观测变量、潜变量以及误差变量之间的路径系数关系用p检验值表示,得出表4模型路径检验表。由表4可知,产品、购买经验与消费者感知价值正向显著相关,购买经验、感知价值与消费者购买行为正向显著相关,因此假设H1、假设H4、假设H5、假设H7成立。而直播间服务、主播特征对感知价值以及产品对购买行为的P值均大于0.05,即假设H2、假设H3、假设H6不成立。
表4 模型路径检验表
作用路径
Estimate
P
显著性
结论
感知价值
<---
产品
0.823
0.005
显著
支持
感知价值
<---
直播间服务
-0.382
0.184
不显著
不支持
感知价值
<---
主播特征
0.221
0.498
不显著
不支持
感知价值
<---
购买经验
0.288
***
显著
支持
购买行为
<---
购买经验
0.227
0.009
显著
支持
购买行为
<-->
产品
-0.081
0.720
不显著
不支持
购买行为
<-->
感知价值
0.854
0.005
显著
支持
注:***、**、*分别表示在0.01、0.05、0.1水平上显著。
五、结论与建议
本研究的结论如下:
1.影响直播带货销售情况的因素作用效果:产品本身的功能质量会影响消费者的感知,却并不能显著直接地影响消费者是否购买的行为本身;消费者的购买经验既能影响消费者的感知价值,又能影响消费者的购买行为;主播及其特色服务并不能显著影响消费者的感知价值,而消费者的感知价值,能够正向影响消费者的购买行为。
2.在诸多影响因素中,显著性最高的则是消费者感知价值对消费者购买行为的影响,其次则是产品本身的功能与质量对消费者的感知价值的影响。
3.直播间提供的特色与服务并不能提高消费者的感知价值;产品特色也不能增加消费者的购买行为。
因此,结合网络平台直播带货现状,建议如下:
1.建议主播和产品供应商,重视产品质量。产品本身特质对消费者价值感知影响明显,但对实际上的购买行为影响并不明显。缔造消费者优秀的价值感知,不要急于将产品推销直接变现成一笔成功的交易,而是将目光放长远,更重视将产品形象植入顾客的心里,提高产品的感知价值。
2.建议主播在进行促销时,减少一些复杂而花哨的购买服务。如果赠送副品、福利过程复杂且冗长,推销方式过于花哨,那么顾客即使对产品产生了一定的兴趣,也很可能会失去购买欲望,并会产生一种“廉价感”与“不信任感”,认为该产品品牌不值得信赖。消费者感知价值对消费者购买行为的影响尤为显著,如果消费者对该产品感知较低,对产品感到失望,消费者的购买行为就很难完成。
3.平台要更加关注消费者,对其潜在消费领域进行分类。有些观众观看直播带货的目的并非购买,因此会更关注平台本身的功能和娱乐性;而另一些观众在购物时目的性非常明确。因此建议平台对两者进行分类,对前者推荐具有高娱乐性、高产品教育性的直播视频,由于该类观众往往是具有较高的接受度、探索心和好奇心,故而可以将一些未进入市场的新产品推荐给他们;而对后者则推荐简单直白的直播视频,娱乐性高、活动内容等较为复杂的直播视频往往会消磨该类观众的耐心,失去购买欲望。
参考文献:
[1] 周丽,范建华.形塑信任:网络电商直播的场景框架与情感逻辑[J].西南民族大学学报(人文社会科学版),2021,42(02):142-147.
[2] 李哲,张田田.关键意见领袖对Z世代冲动性购买行为的影响[J].商业经济研究,2022,(04):89-92.
[3] 穆芸,张雨婷,潘铮铮,孟已茹.女装品牌直播对消费者购买意愿的影响[J].北京服装学院学报(自然科学版),2022,42(01):55-64.
[4] 周盈,周海燕,余露.直播助农模式下主播行为对受众购买决策影响机制[J].商业经济研究,2021,(19):96-99.
[5] 林钻辉.网络直播信息特质对冲动性购买的影响——基于心流体验的中介作用[J].商业经济研究,2021,(14):75-78.
[6] 闫秀霞,董友衡,张萌萌,乔静.直播带货对消费者购买行为的影响研究——以感知价值为中介[J].价格理论与实践,2021,(06):137-140.
[7] 章文宜,莫少群. 幻象营造与消费驯化:直播购物的消费主义文化逻辑分析[J]. 学习与实践,2022,(01):119-130.
[8] 刘之越.网红直播带货的发展动力解析[J]. 青年记者,2021,(24):53-54.
[9] 韩新远.网络直播营销的特质与治理研究——以双循环新发展格局为视点[J]. 河南社会科学,2021,29(06):102-110.
[10] 黄宏斌,齐淑恬.疫情环境下直播带货助力企业绩效提升了吗?——基于小米公司的案例研究[J].金融发展研究,2021,(10):82-89.
[11] 张宝生,张庆普,赵辰光. 电商直播模式下网络直播特征对消费者购买意愿的影响——消费者感知的中介作用[J].中国流通经济,2021,35(06):52-61.
[12] 周延风,张婷,陈少娜. 网红社交媒体传播及消费者情感倾向分析——以网红品牌“喜茶”为例[J]. 商业经济与管理,2018,(04):70-80.
[13] 于瑞晓. 在线购物体验对顾客购买意愿的影响研究[D]. 南京财经大学,2013.
[14] 王澜,柳凌镕.网红直播带货情境中消费者满意度影响因素研究[J].商场现代化,2021,(07):5-7.
[15] 孟艳华,罗仲伟,廖佳秋. 网络直播内容价值感知与顾客契合[J].中国流通经济,2020,34(09):56-66.
[16] 葛缨,何吉波,霍俊妤. 基于性别的服装购买经验与品牌视觉感知关联[J].国际纺织导报,2021,49(01):31-35+45.
[17] 黄正正. 移动出行市场消费者购买意愿影响因素研究:个人经验的调节作用[D]. 湖南师范大学,2017.
[18]赵红欣.电子服务质量和感知价值对社区O2O信任的影响研究[D]. 哈尔滨工业大学,2016.
[19]王全胜,王永贵,陈传明.第三方信任服务对在线购物意愿的作用机理[J].经济管理,2009,31(07):102-109.
[20]李一桐,王素芬. C2B预售模式下消费者购买意愿的形成机理研究[J]. 中国市场,2017,(01):84-86.
网址:淘宝直播带货对消费者购买行为影响因素研究 https://c.klqsh.com/news/view/312348
相关内容
消费者网上购物行为及影响因素分析直播带货成功的“11要素”
消费社会视域下电商直播带货
“买它”成网络热词 消费者:直播带货有种特别的吸引力
中国大学生消费行为数据分析:39.70%消费者线上购物常用淘宝/天猫
网红经济模式——直播带货.docx
淘宝怎么买到正品真货?淘宝购物技巧有哪些?
网红经济对大学生消费行为的影响
旧货市场淘宝,“二手消费”为啥火?
社交媒体网络口碑对美食消费者决策影响研究基于感知价值和从众行为的作用机制.docx

