2023年2月已正式实施的国家标准《旅游度假区等级划分》(GB/T 26358—2022),旗帜鲜明地把“度假产品”作为整体进行重点要求,廓清了度假产品概念,设置了单独章节,建立了度假产品评价体系,可以说这是新版标准相对原版标准的最重大调整。
目前,我国旅游度假区体系已经初步形成,现在的国家级和省级旅游度假区更多的是一个综合性消费场景,而旅游度假区中的度假产品类别也成为大家所关注的重点。 分析过2023年新晋18家国家级旅游度假区名单后,发现特色民宿、夜间产品、运动健身这三类度假产品出现频率较高,引领休闲度假新趋势。
民宿,特色体验成度假主流
需求端的进化进一步刺激了供给端的演变。经过消费升级后的消费者对旅游不再满足于走马观花式的浅层观光度假,旅游消费正在向深层休闲度假转变。民宿正是满足这种消费趋势的最优选择。民宿不但拉长了游客的停留时间,又与美景完美地融合在一起。
a)高质量度假住宿设施的数量合计不少于3处;
b) 各处高质量度假住宿设施的总客房数合计不少于300间(套)。
据统计, 在2023年新晋的18家国家级旅游度假区中,拥有特色民宿的国家级旅游度假区共计15家,占比约 83%。由此可见,特色民宿在国家级旅游度假区的度假产品中出现频率较高。

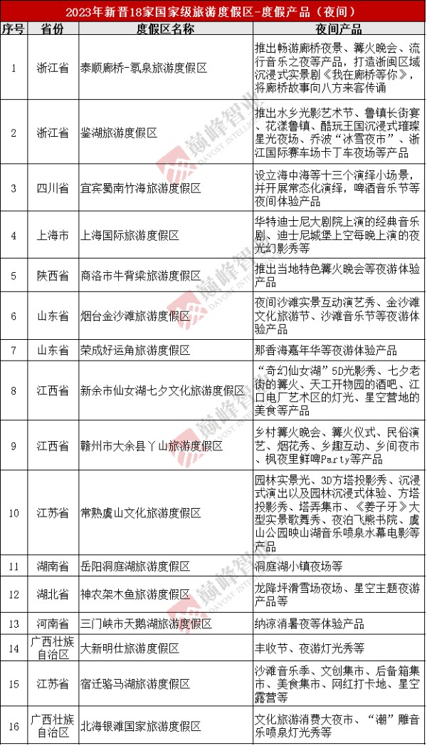
夜间产品,“黏住”游客的招牌
夜间经济是城市经济活力的重要指标,也是促进消费、拉动内需、扩大就业、满足人民对美好生活需要的重要手段。作为夜间经济发展的重要载体之一,“夜间产品”的开发也成为旅游度假区提质升级、优化产业结构、挖掘增量消费市场的又一热点。夜游设计尤其是夜间游娱逐渐成为最具潜力的消费方式之一。
巅峰智业率先提出的“巅峰六夜”理论,从夜景点亮、夜秀沉浸到夜市、夜购、夜娱、夜宿,实现变昼游为夜游、变过境为过夜、变打卡为刷卡、变网红为长红、变流量为留量、变遗憾为震撼。
据统计, 在2023年新晋的18家国家级旅游度假区中,拥有夜间产品的国家级旅游度假区共计16家,占比约 87%。由此可见,夜 间产品在国家级旅游度假区的度假产品中出现频率较高,是延长游客度假时间的重要手段。

优质夜间产品的打造离不开专业团队因地制宜的策划,巅峰智业作为夜间文旅美好生活的缔造者,曾打造过一系列引领市场需求、低运营成本的 光影演艺、夜游空间秀、光影节庆、奇幻光乐园 等夜游产品,获得官方媒体的报道宣传,让人民美好生活的夜晚更加绚烂。 (文末获取合作方式)
运动健身 休闲旅游的新趋向
《“健康中国2030”规划纲要》出台后,体育健身运动向着全民化、常态化、休闲化发展,在消费升级、政策红利等推动下,体育旅游愈发受到重视并进入快速发展阶段。基于新经济、新基建、新客群和新需求,中国的体育旅游将以创新突破来实现多元发展。
运动健身类产品可包括但不限于:保龄球、台球、壁球、网羽乒球、手足篮排球、沙滩排球、门球、棒垒球、高尔夫球、登山攀岩、射击(包括射击、射箭、飞镖等)、骑马、山地车、自行车运动、游泳嬉水、船艇运动、潜水、滑水、漂流、冰嬉、滑雪、嬉雪、旱冰、跳伞滑翔、走跑(需设有步行慢跑专用道)等。
鼓励培育新兴休闲体育业态,如低空飞行、海上运动、冰雪运动以及游艇、帆船、海钓等新业态休闲体育项目。
据统计, 在2023年新晋的18家国家级旅游度假区中,拥有运动健身产品的国家级旅游度假区共计18家,占比为 100%。由此可见,运动健身产品在国家级旅游度假区的度假产品中出现频率最高,成为国家级旅游度假区百分百的“标配”。

“度假产品”两个认知新转变
在“新国标”中的国家级旅游度假区,度假产品类型方面,应形成类型丰富、相互关联的度假产品体系,除住宿、餐饮、购物外,所提供的度假产品应不少于5种类型,总体规模与需求相匹配。应提供不少于3项在全国范围内品质优良的度假产品。此外,还应注重文旅融合, 提供不少于3项文化和旅游深度融合的度假产品。
新版国家标准《旅游度假区等级划分》(GB/T 26358—2022)重点引导对度假产品的两个认知转变。
一是从要素到整体的转变。新版标准新增了“度假产品”定义,指“供度假旅游者体验和消费的多样化设施设备、物品、项目和服务的总称”。这一定义将“设施设备、物品、项目和服务”等孤立要素整合到“供度假旅游者体验和消费”这一整体目标上来。从度假区管理者的视角看,上述要素往往是割裂的,因为各自分属于不同部门或主体;但对于游客而言,这些要素是一体的,共同构成了度假体验。新版标准引导度假区以度假产品的整体视角,将各要素围绕游客需求进行协同整合,让游客收获的体验感远大于单纯的设施或项目堆砌。
二是从“配套服务”到“度假产品”的转变。新版标准的“度假产品”章节分为通则、住宿、休闲娱乐活动、餐饮、购物五部分,明确了吃、住、购、娱等传统旅游配套服务作为重要度假产品的地位,引导度假区转变观念,不再将吃住作为配角,而是作为主角精心打造。
游客的度假行为天然具有停留时间长、心理需求高、品牌忠诚度高的特征。度假产品作为度假区的重要吸引力,是度假区品牌的载体之一,应当树立明确的主题,以更丰富更有内涵的活动填充游客更长时间,提供更深层次的体验,满足更高层次的心理需求。长此以往、久久为功,才能让度假区的整体品牌形象逐渐清晰和深入人心,培育稳定的重游客群,实现度假区的品牌塑造和长远发展。
旅游度假区新国标已经正式实施
关于旅游度假区的干货内容
尽在“旅游度假区创建宝典”小程序
免费领取政策资料!
#
新增5处!旅游度假区等级划分重点解读
10大变化!一文读懂《旅游度假区等级划分》新调整
国家文化和旅游部印发《国家级旅游度假区管理办法》
美丽中国,巅峰智造!国家级旅游度假区创建案例集锦
新增15家国家级旅游度假区,巅峰智业助力3家登榜
恭喜九大新晋国家级旅游度假区,巅峰荣幸参与投智!
都是“国家级”,旅游度假区与5A级景区区别有哪些?
用新版标准引领旅游度假区提质升级,把握这六大趋势
创建正当时!63家国家级旅游度假区“全盘点”(3.0版)
旅游度假区创新发展的“三大误区”、“四大理念”、“八大关系” 返回搜狐,查看更多

